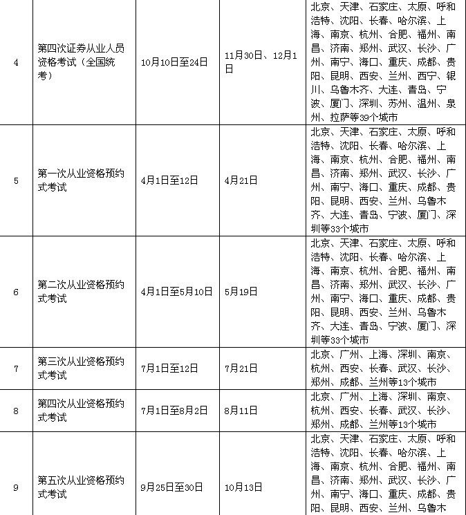
证券从业考试时间安排
的有关信息介绍如下:您好,中公教育为您服务。
您好这位考生,中公教育很高兴为您服务!
以下是2013年证券考试时间安排:
现将2013年度第四次全国证券从业人员资格考试有关事项公告如下:
一、报名时间:2013年10月9日至11月1日,届时考生可登录中国证券业协会(简称协会)网站注册和报名。
二、考试时间及地点:考试将于2013年11月30日、12月1日在北京、天津、石家庄、太原、呼和浩特、沈阳、长春、哈尔滨、上海、南京、杭州、合肥、福州、南昌、济南、郑州、武汉、长沙、广州、南宁、海口、重庆、成都、贵阳、昆明、西安、兰州、西宁、银川、乌鲁木齐、大连、青岛、宁波、厦门、深圳、苏州、温州、泉州、拉萨等39个城市同时举行。
三、考试报名条件
(一)报名截止日年满 18周岁;
(二)具有高中或国家承认的相当于高中以上文凭;
(三)具有完全民事行为能力。
四、考试科目
考试科目分为基础科目和专业科目,基础科目为证券市场基础知识,专业科目包括:证券交易、证券发行与承销、证券投资分析、证券投资基金。单科考试时间为 120分钟(其中前10分钟为现场采像时间)。
考生可根据需要选择参考科目。
五、考试大纲和教材
考试大纲和教材仍使用2012年版考试大纲及教材。
六、报名方式及注意事项
报名采取网上报名方式。
考生应登录协会网站(www.sac.net.cn)进行报名。为避免考生信息泄露,考生不要通过其他网站进行报名。
七、报名费
报名费每单科人民币70元,缴付方式、发票索取、准考证打印等有关事项请仔细阅读协会网站报名须知。
已缴费且已成功报考的考生,在考试报名结束前可申请退费(具体请见报名须知),超过所规定的退费时限,其报名费不予退还。
八、考试方式
考试采取闭卷、计算机考试方式进行。
九、其他说明
考试详细时间、考场详细地点将在准考证中明示。
考试成绩合格可取得成绩合格证书(成绩合格证书在协会网站考试成绩查询窗口下载),考试成绩长年有效。
通过基础科目及任意一门专业科目考试的,即取得证券从业资格,符合《证券业从业人员资格管理办法》规定的从业人员,可通过所在公司向协会申请执业证书。
证券从业人员考试期间存在违纪违规行为,协会可根据有关规定注销其执业证书、三年内不受理其执业注册申请,并将相关信息记入证券从业人员诚信信息管理系统。
十、特别提示
1.考试报名、准考证打印、成绩查询的唯一网址为协会官方网站(www.sac.net.cn),考生应避免登录其他网站进行上述操作,以免泄漏个人信息。
2.根据惯例,考试报名时间为两周,准考证打印时间为一周,在此期间,协会尽可能保障考试报名网站的畅通。但大量考生习惯在第一天和最后一天的时间进行操作,会造成一定的网络拥堵,请广大考生注意合理安排报名时间。
十一、考试报名咨询电话
021-61651128
特此公告。



您也可以关注、登陆中公教育官方网站咨询,上面也有很多详细介绍哦!赞一个哦!
如有疑问,欢迎向中公教育企业知道提问。



