您的位置首页生活百科

欣盛餐饮小茶日记怎么样

欣盛餐饮小茶日记怎么样

的有关信息介绍如下:

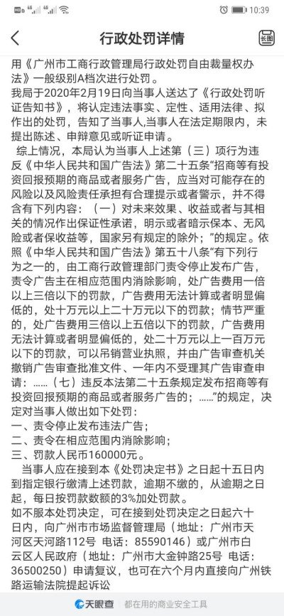
这家公司是专门靠骗人加盟赚钱的,并且本身不具备相关资质,还因为欺骗和误导消费者,虚假广告宣传的原因被广州市场监督管理局罚款16万元。说不错的那个肯定是他们公司员工做托的。

欣盛餐饮小茶日记怎么样

欣盛餐饮小茶日记怎么样

欣盛餐饮小茶日记怎么样

欣盛餐饮小茶日记怎么样

欣盛餐饮小茶日记怎么样

欣盛餐饮小茶日记怎么样